Novak Conversions Jeep Wrangler YJ radiator

Non starting after new thermostat and heater core flush

cars in general 1980 to present and for sure 80 to 96
had vastly different spark systems, and hard to track lacking a matched FSM book, so do not worry this., at all we can do the tests
keeping mind my 88 was sold in 1999 a very long time ago and had to refresh my memory.
first those readings



A yellow to B blk is power and ground a tad low but ok. 12.6vdc is normal full charged battery but what does A to B do cranking, 11vdc is ok 10 is low limit
below is bad.
you get 10v(9.9) so battery is weak. it need to be kept charged and must be a good battery I cant hear the starter spin fast or slow, so no judge me.
B1 to 2B
well b1 black is ground
2B is ECU sparking signal. (and spark timing ) .2 is not possible to evaluate. ever meter on earth made read 5v pulse differently, and LED test lamp is best or scope you dont have.
A 5vdc LED will flash on 2b(orange) to ground (LED plain, needs resistor to do that. a 150 ohm resistor and LED in series as a test lamp
anode of LED must go to pin 2b. or it can never flash.
This LED
will allow a human to see the 5vdc lamp flash. in the blink of an eye fast. LED are fast. so works. ( a scope shows the actual square wave) easy as pie.
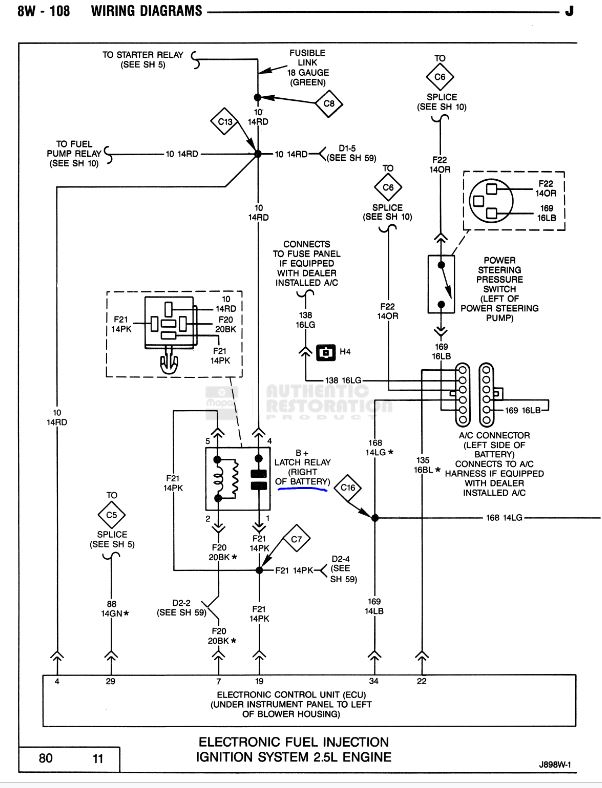
the B+ relay. latching.
the schematic shows
B+ has 4 pins (relay) PK,BK,PK,RD
pk is pink and RD is red and BK is black
as you can see C8 is fusible link that must not be blow out.
and is battery + from the starter.
the RD wire goes to relay
the ECU wakes up. and and pin 1 on the relay goes hot. and make ECU fully work, latched.



View attachment 122512
the relay is here, per this page 2.

View attachment 122513
Excellent stuff. I will jump all over this tomorrow morning. I'll check Fuel Pump and B- Latch Relay as well........good thought. Way past midnight now so I'll report back later. Again, thanks for the time and effort in helping me with this. I wouldn't have a clue!!!
 
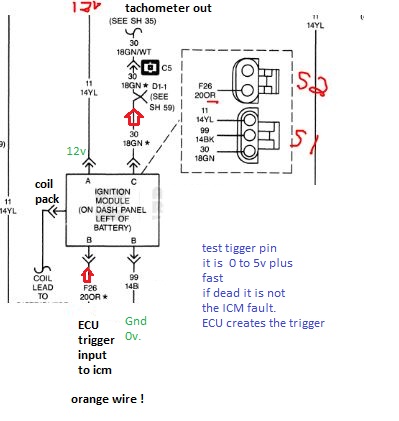
the truth is , this whole thing fails here, the big gold HV pin is dead, cranking
and so hard to test, in place like this. for sure the socket 2 B pin is ECU trigger signal.

the FSM book (unlike all modern cars) fails to show the wiring equivalences.
To prove the ICM is bad. below the coil. is not easy. in this form.
The S2 B pin is the trigger pin if it is failing to pulse the ECU is not happy (CPS dead)
If S2 B pin pulsed 0 to 5v and 0v over and over the ECU is happy. and the ICM is bad.
the trouble is not having a scope (lab) to see the dead trigger.
a LED test lamp works on the trigger. pin. S2 B. it will flash fast cranked.
even a 10 millisecond flash the human I can see and detect. 0.010 seconds fast, as fast as a human can blink their eye.
as you can see doing this 1 test, cuts the cause and work in half. if the trigger is good. the ICM is bad.
see that?
if bad trigger, S2 B then the ECU is failing, (not saying any ECU is bad) I am saying if the trigger is bad (dead)
the ECU has bad CPS (CKP modern name)
or ECU has a power pin dead
or the ECU as bad ground to it
The ECU has cranking (start ,named) pin that if broken the ECU may not produce the spark trigger.
a loose ground can cause this. a loose bolt for ground. or more complex.
the ECU needs all things I marked with red line. if not the ECU will not work and create the above trigger
what is this crank case cover? the ? what transmission is there?

https://oljeep.com/89FSM/89Jeep_FullServiceManual.pdf

here is the free manual get it and keep it
there is no way to fix any car this old lacking a real FSM
8w-94 is wiring YJ
code 80 and code 81 only means wrangler all other codes are useless for this car, has like 4 engines, so only 2.5page are correct.
page 8w-1 shows the code rules, on this page.
with this you can find why the ICM fails or the trigger fails and is ECU bad inputs , mostly
the ECU is a computer and if inputs are wrong so will be outputs ,related to spark only.
power, grounds CPS1 ,CPS2 pins,, starter signal.
per photo 2 below.








icm-coil.jpg


ecu-pinouts.jpg
 
  • Like
Reactions: jpjeep26uk
now you have the manual, save it and keep it.
the manual is extensive and 100x better than any chiltons or haynes , door stops.
just keep in mind, read only pages for 80/81 jeeps, (means YJ in jeep jive)

forget fuel, spark is dead at the actual COIL main HV terminal, dead is dead.
fix spark
the ECU if it detects spark failing it cuts fuel dead , to prevent crash and burn.
diagnose why spark is dead.
step 1 is always, (of all grounds look ok) the battery fully charged, and good.
the trigger is tested, S2 B pin.

use an LED test lamp on the Orange wire S2B, socket 2, pin B
doing 1 test only we prove which end is failing ICM or ECU end. in just 1 simple test.

icm1.JPG

See those funny looking cross swords there, that means it goes to the DLC jack. D2 pin 9 is trigger test point at DLC #2
see on FSM sheet 59 in the code 80 pages W8 chapter . D2 IS what we call today DLC, diagnostic logic conn.
3 cent resistor and 10 cent led allows us to see the trigger flash the LED,
here is how to make and LED tester for 5v logic.

led-tester.jpg
 
Last edited:
  • Like
Reactions: jpjeep26uk
the battery must be kept charged or all testing will fail and send you to the wrong conclusions.
below 9.5vdc the book says ALL HOPE LOST !!!
key on and while cranking both, this is the lower limit of power,
when cranking the starter must work (and be fast)
and the EFI both needs full power.. or it can not start nor run.
 
  • Like
Reactions: jpjeep26uk
Hi all, bit of an update to my no spark issue.
I eventually sent the ECM off to a local PCB / ECM repair place who refurbed it. Not cheap,but at least it would be another item I can eliminate.
Plugged it in and no joy.BUT!! things have changed.....

I now get a powerful and visible spark from the coil lead!

I also get a spark on all four plugs, none of which happened before.!!

Fuel pump now primes in the on position for about 2 secs!

Fuel travels to the filter for about 2 secs!

Fuel shoots out of the pipe connected to the Throttle body in the on position!

But does not go into the throttle body.

What?

Sgnificant progress, BUT, what would stop the petrol entering the throttle body and being injected into the valve thing/ engine?

We're soooo close to fixing this....throw me some suggestions folks! 😜
 
  • Like
Reactions: Flyer58
Does anyone know what voltage I should be looking for on the two wires that power the single injector please?

One apparently is fed by pin 21 off the ECU, so I should see something there when I turn her on I guess.....??
 
I think I'm on the cusp of fixing my non starting jeep!
1. Finally got a spark from the coil to the dizzy cap.
2. sparks from all four plugs.
3. I'm getting fuel at the single point injector.
4.The injector works with the 9v battery test. Clicking fine
5. Ive got power going into the injector.
6 Turn the key to on and there is still no spray of fuel.??
7. Could it be a dodgy ground cable off the injector??
8. I've started pulling all the cable protectors off in the hope of finding maybe a faulty ground, broken wire etc
9. Am I missing anything?
( If I take the injector out of the hole it sits in and turn the ignition to on, fuel comes pouring out. But if I put the injector back it there is no fuel whatsoever)

Thanks all!

IMG_20240313_185135.jpg


IMG_20240313_185127.jpg


IMG_20240313_185114.jpg
 
I think I'm on the cusp of fixing my non starting jeep!
1. Finally got a spark from the coil to the dizzy cap.
2. sparks from all four plugs.
3. I'm getting fuel at the single point injector.
4.The injector works with the 9v battery test. Clicking fine
5. Ive got power going into the injector.
6 Turn the key to on and there is still no spray of fuel.??
7. Could it be a dodgy ground cable off the injector??
8. I've started pulling all the cable protectors off in the hope of finding maybe a faulty ground, broken wire etc
9. Am I missing anything?
( If I take the injector out of the hole it sits in and turn the ignition to on, fuel comes pouring out. But if I put the injector back it there is no fuel whatsoever)

Thanks all!

View attachment 122651

View attachment 122652

View attachment 122653
Are you cranking the starter when checking injector, or just turning the key on? Unless I’m wrong, the injector will not fire unless engine is running or starter is cranking.
 
Are you cranking the starter when checking injector, or just turning the key on? Unless I’m wrong, the injector will not fire unless engine is running or starter is cranking.
Yep, cranking the engine.
 
  • Like
Reactions: ytradio
Novak Conversions Jeep Wrangler YJ radiator